
克日,住房和城乡建设部印发《绿色修建标识管理步伐》(以下简称《步伐》),要求各地住房和城乡建设主管部分团结现实认真贯彻执行。
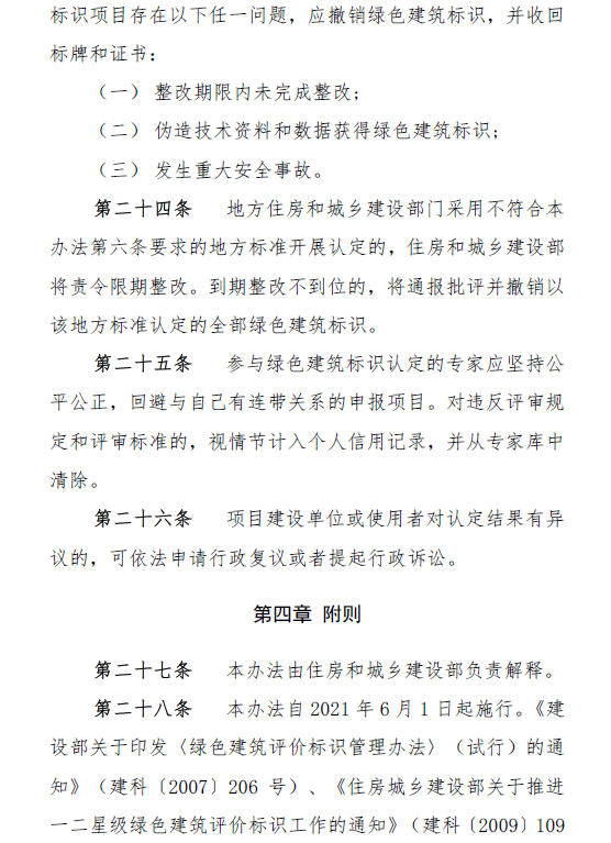
《步伐》自2021年6月1日起施行。
《步伐》明确,绿色修建标识星级由低至高分为一星级、二星级和三星级3个级别。
《步伐》划定,住房和城乡建设部认真制订完善绿色修建标识制度,指导监视地方绿色修建标识事情,认定三星级绿色修建并授予标识。省级住房和城乡建设部分认真外地区绿色修建标识事情,认定二星级绿色修建并授予标识,组织地市级住房和城乡建设部分开展外地区一星级绿色修建认定和标识授予事情。
《步伐》要求,绿色修建三星级标识认定统一接纳国家标准,二星级、一星级标识认定可接纳国家标准或与国家标准应的地方标准。
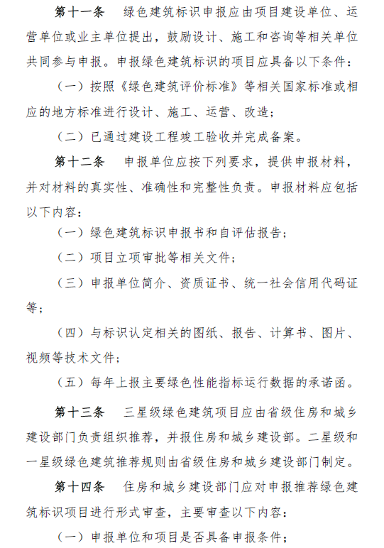
《绿色修建标识管理步伐》全文如下






